🏗️ 构石区域

从Crush到前夫哥的分层情感俘获模型——基于“渣女”在亲密关系中 礼物策略的代际差异研究

第 1 页
第 1 页
第 2 页
第 2 页
第 3 页
第 3 页
第 4 页
第 4 页
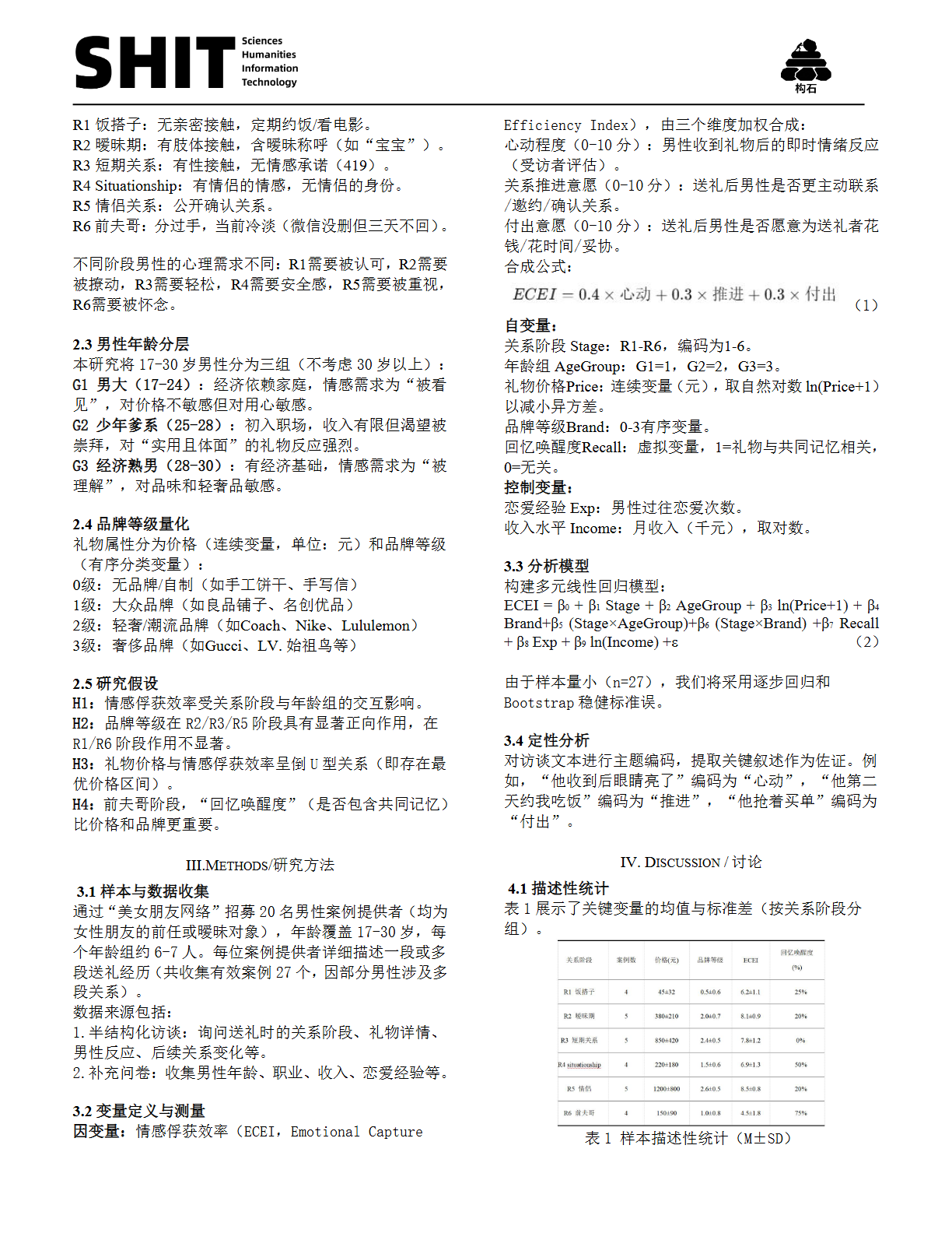
第 5 页
第 5 页
共 5 页 | 文章ID: 6b2344ff-d535-4348-9f3d-6a79976857f6 | 🏗️ 构石坚如磐石