🏗️ 构石区域

人类通过假装拉屎来提高社会参与感与忙碌性: 一项基于心理学、社会学与伪生产力理论的跨学 科研究

第 1 页
第 1 页
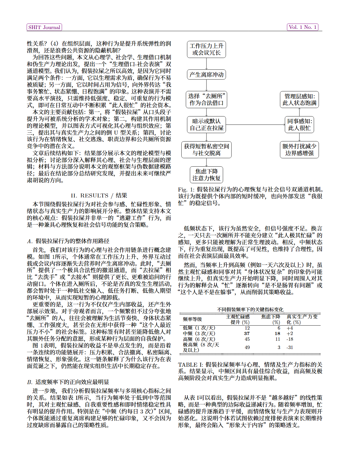
第 2 页
第 2 页
第 3 页
第 3 页
第 4 页
第 4 页
第 5 页
第 5 页
共 5 页 | 文章ID: 2fcab3fa-5287-4983-9a21-b762f400405b | 🏗️ 构石坚如磐石