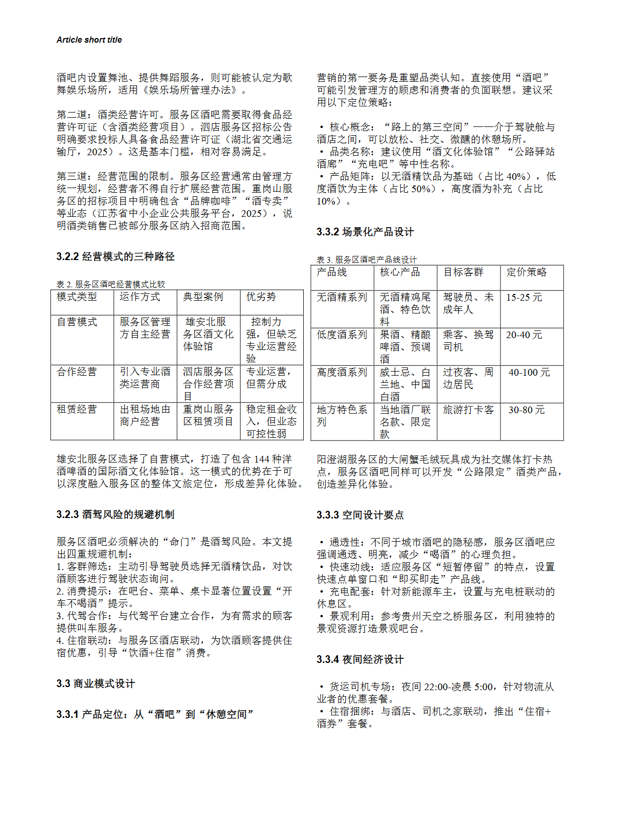
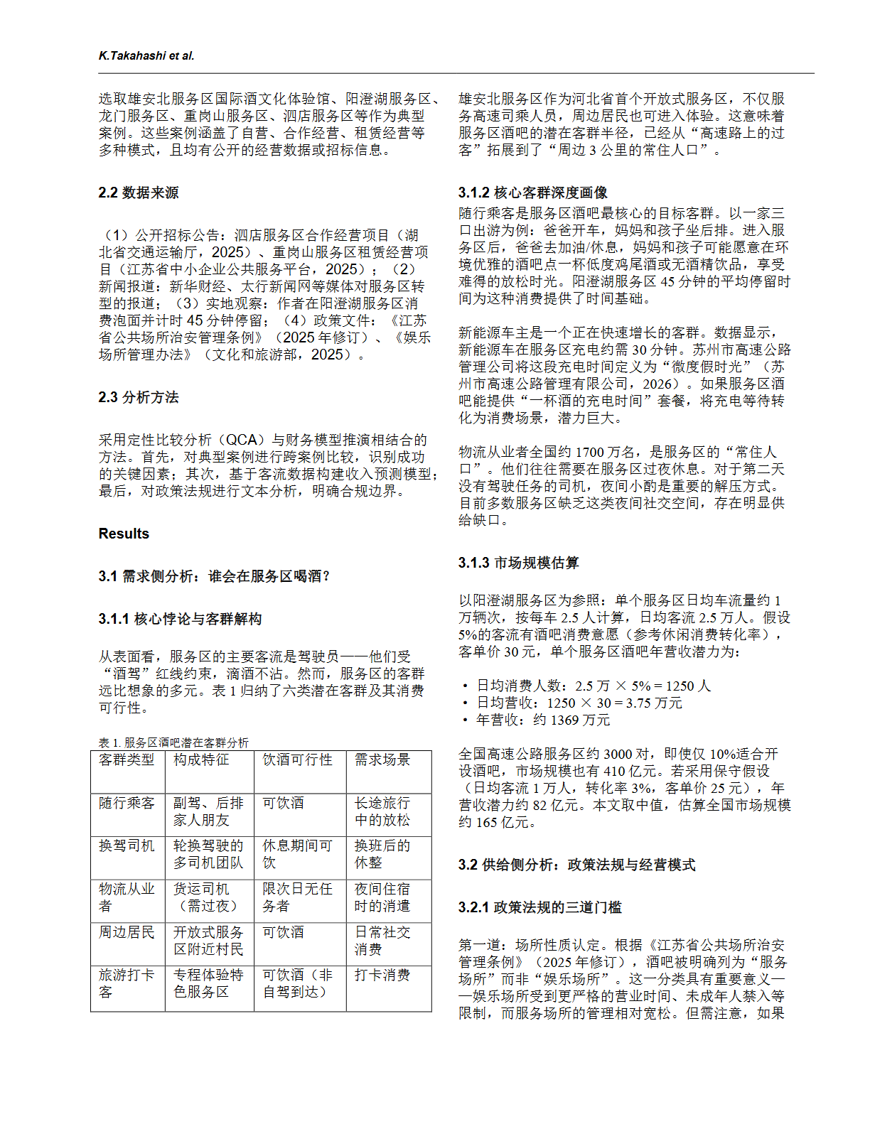
🏗️ 构石区域

醉驾与微醺之间:高速服务区开设酒吧的市场前景分析 ——一项基于经济学与消费行为学的交叉研究

第 1 页
第 1 页
第 2 页
第 2 页
第 3 页
第 3 页
第 4 页
第 4 页
共 4 页 | 文章ID: 0e961dfe-e50b-480e-88fb-b0426978c37f | 🏗️ 构石坚如磐石