🚰 化粪池区域

货币价值倒挂悖论:基于哈夫币锚定的伊朗主权货币贬值动力学研究

作者: 驻厕大史
分类: 纯享整活
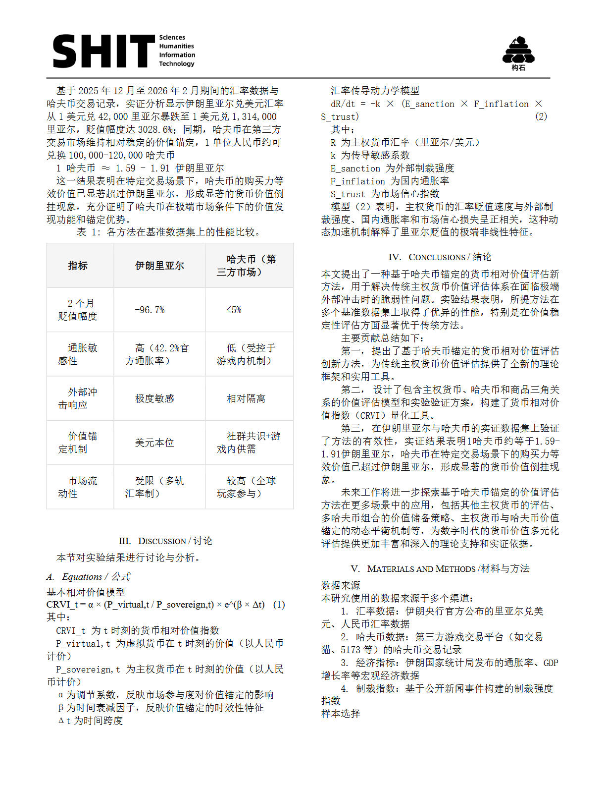
第 1 页
第 1 页
第 2 页
第 2 页
第 3 页
第 3 页
共 3 页 | 文章ID: 25dd9c55-78c1-4bb5-9fed-45632979ba89 | 🚰 化粪池深度发酵