🚰 化粪池区域

被窝内外温差对人类晨起逃逸机制的非线性关系研究

第 1 页
第 1 页
第 2 页
第 2 页
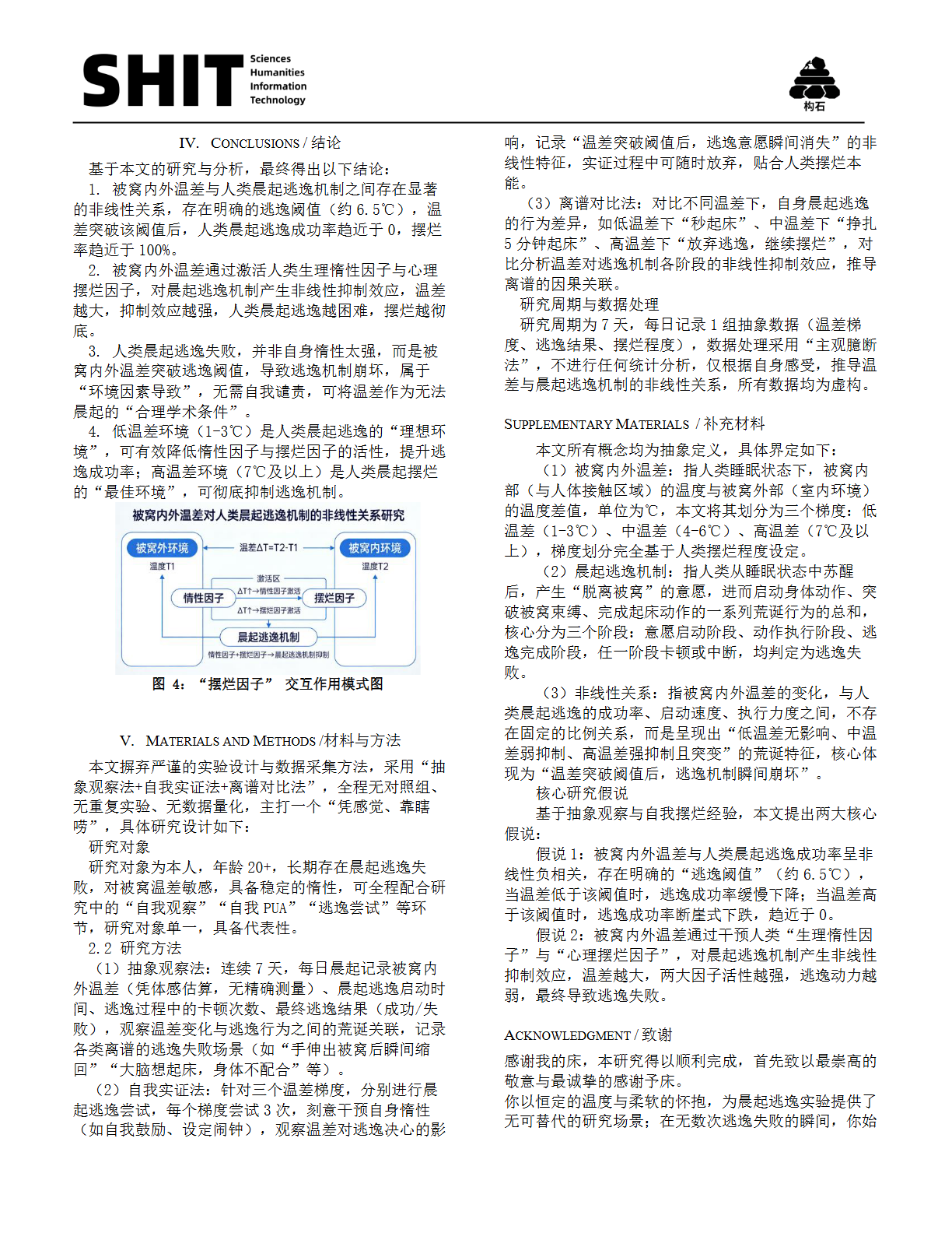
第 3 页
第 3 页
第 4 页
第 4 页
共 4 页 | 文章ID: 1fb91ba0-ac87-49da-a39f-f462d81186f2 | 🚰 化粪池深度发酵